Cloud & DevOps Engineer
I build automated cloud infrastructure and CI/CD pipelines on AWS and GCP. 5+ years shipping production software helps me design infrastructure and pipelines with the developer experience in mind.
AWS · Terraform · CI/CD · Docker · GCP
Projects
DevOps & Cloud Engineering
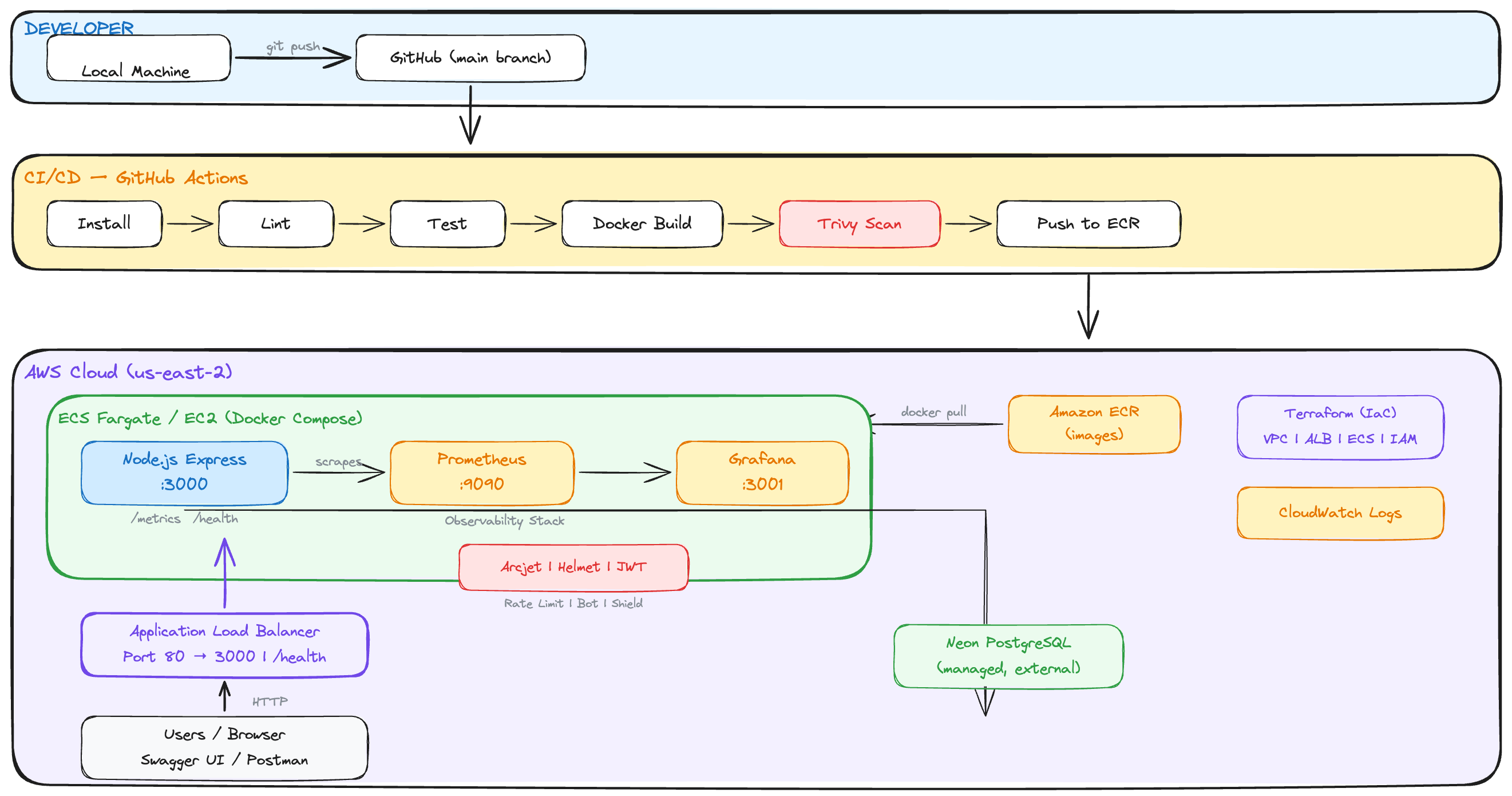
The Acquisitions: AWS CI/CD & Cloud Deployment
Automated end-to-end deployment of a containerized Node.js API to AWS — GitHub Actions CI/CD pipeline with Trivy vulnerability scanning, Docker builds pushed to ECR, and ECS Fargate deployment behind an ALB. Prometheus/Grafana observability stack for application metrics. Terraform-provisioned infrastructure with security group chaining.
TaskForge: AWS DevOps Platform with SRE Observability
Built a full AWS DevOps platform. CloudFormation for infrastructure provisioning, Jenkins CI for automated Docker builds and tests, ECR for image storage, and EC2 for container deployment. CloudWatch Agent collects host-level metrics for real-time operational visibility across the deployment lifecycle.
AWS Infrastructure with Terraform — Multi-AZ, Auto Scaling, ALB
Provisioned highly available AWS infrastructure with Terraform using reusable modules. Multi-AZ VPC with public/private subnets, Auto Scaling Group (2-4 instances) behind an ALB, NAT Gateways per AZ, and IAM roles for SSM access. CloudWatch alarms on CPU utilization drive auto scaling policies and notify an SNS topic for operational alerting. CI/CD via GitHub Actions with OIDC authentication, no static credentials.
GCP Infrastructure Automation (Terraform + Ansible)
Provisioned a full GCP environment (VPC, subnets, firewalls, Compute Engine) with Terraform, using GCS remote state and workspaces for environment isolation. Ansible handles post-provision configuration, OS bootstrapping through Docker runtime setup. End-to-end infrastructure lifecycle automation.
Enterprise Job Platform: Cloud Delivery with AWS Amplify
Delivered a production web application for enterprise position management under ExM Technologies. Owned cloud deployment via AWS Amplify. CI/CD integration, environment configuration, and hosting. Built frontend with Next.js, TypeScript, and Tailwind CSS with API integrations for real-time data.
Skills
Technologies I use to design, automate, and operate reliable systems.
DevOps & Cloud Engineering
Software Engineering
Tools & Workflow
About Me

I'm Gerard Eklu, a Cloud & DevOps Engineer with 5+ years of software engineering experience. At The Home Depot, I worked on enterprise-scale applications, modernized CI/CD pipelines using GitHub Actions, TeamCity, and Spinnaker, and supported cloud deployments across GCP and Kubernetes environments with secure secrets management.
I specialize in infrastructure automation with Terraform, containerization with Docker, CI/CD pipeline design, and cloud-native architectures on AWS and GCP.
With 5 years of experience building production software using React, Node.js, and TypeScript, I design infrastructure and CI/CD pipelines with real developer workflows in mind focusing on reliable, friction-free deployments.
AWS Certified Solutions Architect – Associate
Hands-on projects across AWS, GCP, Terraform, Docker, CI/CD, and Cloud Security.
A curated collection of real cloud deployments, IaC builds, CI/CD pipelines, containerized applications, monitoring setups, and troubleshooting work completed throughout my DevOps engineering journey.
Resume
Download my up-to-date resume highlighting my experience in software engineering, DevOps, and cloud engineering.
Let’s Connect
I’m open to DevOps, Cloud, and Software Engineering roles, as well as freelance projects. Share a bit about the opportunity and how I can help.
